Comunicación

VALIDATION OF THE MPTP MODEL OF PARKINSONISM IN THE OCTODON DEGUS

Autores:

Lorena Cuenca Bermejo1, Elisa Pizzichini2, Consuelo Sánchez Rodrigo3, Pablo Gallo Soljancic1, Ana María González Cuello4, Emiliano Fernández1, Maria Trinidad Herrero Ezquerro1

Afiliaciones:

(1) NEUROCIENCIA CLÍNICA Y EXPERIMENTAL, IMIB-Arrixaca, España
(2) Department of Biology and biotechnology “Charles Darwin” (BBCD). Sapienza, University of Rome, Italia
(3) Neurociencia Clínica y Experimental. Universidad de Murcia, España (Región de Murcia)
(4) Departamento de Enfermería. Universidad de Murcia, España (Región de Murcia)

Comunicación:

Antecedentes:

Parkinson’s disease (PD) is a neurodegenerative syndrome linked to aging with the second highest impact in our society. PD is clinically featured by motor and non-motor symptoms. The main motor signs result from the decrease in dopamine striatal levels due to the progressive death of the Substantia Nigra pars compacta (SNpc) neurons and the loss of their terminals. Among the experimental approaches used to study PD, of great relevance is the model based on the neurotoxin 1-methyl-4-phenyl-1,2,3,6-tetrahydro-pyridine (MPTP). Several lines of evidence have shown that MPTP promotes the selective loss of catecholaminergic neurons and their terminals, as well as other histopathological hallmarks described in PD patients’ brain such as neuroinflammation, mitochondrial dysfunction or increase of oxidative stress markers. To date, there are not therapies that can revert or stop the neurodegenerative process. In this sense, the availability of experimental models is a key tool to understand the underlying mechanisms of the disease. The diurnal rodent Octodon degus is considered an attractive natural model for neuroscience and other human age-related disorders, since this animal spontaneously develops Alzheimer’s disease-like pathology, cognitive decline, retinal degeneration or atherosclerosis. However, it has not been explored so far if the O. degus is sensitive to MPTP-induced neurotoxicity and thus, could be used as a Parkinson’s disease model.

Métodos:

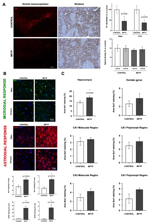
To test this idea, ten adult male O. degus were divided into two experimental groups: i) control and ii) MPTP. Animals from the MPTP group received two intraperitoneal injections of MPTP per week (10 mg/kg/injection), until they reached a cumulative dose of 100 mg/kg. Motor condition of all the animals was tested by open-field test and cognition by the Barnes Maze test. Dopaminergic degeneration was studied in both the mesencephalon and the striatum. Neuroinflammation was evaluated in the mesencephalon (SNpc and ventral tegmental area, VTA), the striatum and in the dorsal hippocampus.

Resultados:

Motor activity was significantly reduced as the cumulative dose of MPTP increased (Figure 1A-B), and the Parkinsonized degus showed cognitive alterations compared with the control group (Figure 1C-J). Together with motor impairment, we observed a significant decrease in the number of tyrosine hydroxylase-positive (TH+) neurons in the mesencephalon of MPTP animals compared with the controls, although no significant differences were found in the TH+ (dopaminergic) terminals in the striatum (Figure 1A). Astroglial and microglial responses were significantly exacerbated in both SNpc and striatum of MPTP-intoxicated animals (Figure 1B), as well as an increase in the expression of Iba1 (microglia marker) was observed at the hippocampal level (Figure 1C).

Conclusiones:

These findings prove for the first time that O. degus is a suitable model for experimental Parkinsonism. The importance of these results relies in the fact that this model offers the opportunity to study Parkinsonism in the context of aging and multimorbidity, a closer scenario to the human condition.


Image 1 Image 2

Dirección

Campus de Ciencias de la Salud
Carretera Buenavista s/n, 30120 El Palmar
Murcia, España

Ver en OpenStreetMap

Ver en Google Maps

Teléfonos

+34 868885229
+34 868885239
+34 868885249